根據國家認監委最新發布的公告,自2025年3月1日起,有關認證機構將開始受理電動汽車供電設備(包括但不限于固定充電樁、移動式充電設施、隨車充電設備等)的強制性產品認證(CCC認證)委托;并且自2026年8月1日起,未獲得CCC認證證書和標注認證標志的電動汽車供電設備,不得出廠、銷售、進口或者在其他經營活動中使用。這意味著所有相關產品必須經過嚴格的測試與評估,確保符合國家安全標準后才能進入市場。

作為一家擁有CNAS和CMA資質認可的專業第三方檢測實驗室,我們已經具備了為客戶提供全面且專業的新能源汽車充電樁測試服務的能力。為了幫助您更好地理解和應對這一政策變化,現特此整理并分享以下重要信息:

一、政策背景與目的
此次調整旨在加強電動汽車供電設備的質量安全監管,通過實施CCC認證,可以對防觸電、短路保護、耐火耐燃等關鍵安全指標進行嚴格測試,并對生產企業質量管理水平開展持續檢查,有效防止存在安全隱患的問題產品流入市場,切實筑牢產品質量安全屏障。

二、適用范圍
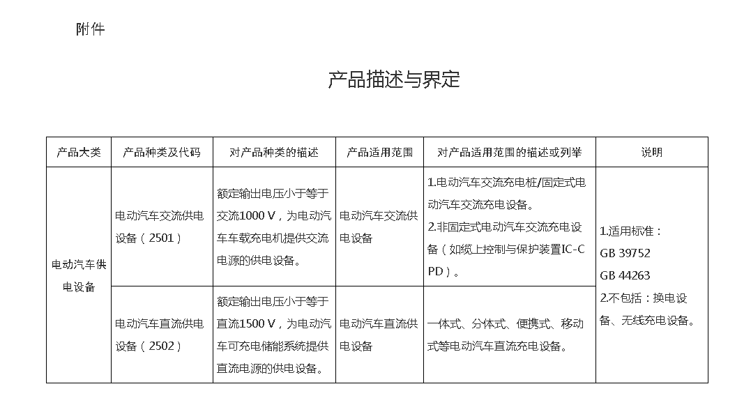
本次納入CCC管控的產品主要包括:

1.交流供電設備:額定輸出電壓≤AC1000V,用于為電動汽車車載充電機提供交流電源。
2.直流供電設備:額定輸出電壓≤DC1500V,直接為電動汽車可充電儲能系統提供直流電源的一體式、分體式、便攜式、移動式等直流充電設備。
三、實施時間安排
1.受理認證委托時間:2025年3月1日開始。
2.正式實施時間:2026年8月1日之后,市場上流通的所有上述產品均需持有有效的CCC認證證書及相應標識。
四、我們的服務
針對即將實施的新規,我們可以為您提供如下專業支持:
1、前期咨詢:解答關于CCC認證流程、所需材料準備等方面的疑問。
2、樣品預評估:基于您的產品特性,提前識別潛在問題點,優化設計方案以提高通過率。
3、全方位測試:涵蓋EMC電磁兼容性測試、電氣安全性能測試等多個方面,確保滿足國家標準要求。
4、快速響應機制:憑借豐富的經驗和高效的內部協調能力,加快項目進度,縮短認證周期。
后續跟進:協助處理認證后的監督抽查事宜,保證長期合規運營。
如果您有任何疑問或需要進一步的幫助,請隨時聯系我們的客戶服務團隊。我們將竭誠為您服務,助力企業在激烈的市場競爭中脫穎而出!可以聯系我們在線客服,竭誠為您服務!